您当前所在位置: 首页 > 教学科研 > 教学动态 > 正文

喜报:我院“烹饪工艺与营养团队”入选重庆市第四批职业院校教师教学创新团队立项建设团队

来源:
发布时间:2025-12-05
浏览:

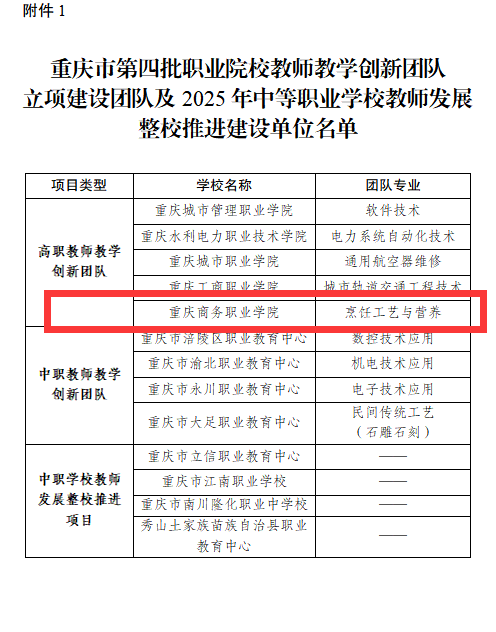
近日,重庆市教育委员会发布《关于公布重庆市第四批职业院校教师教学创新团队立项建设团队及2025年中等职业学校教师发展整校推进建设单位名单的通知》,我院“烹饪工艺与营养团队”成功入选重庆市第四批职业院校教师教学创新团队(高职)立项建设名单。

此次入选是学院师资队伍建设的重要突破,为打造高水平、创新型师资梯队奠定了坚实基础。团队将以立项建设为契机,发挥示范引领作用,带动全院教师队伍整体提质增效,为复合型技术技能人才培养提供强有力的师资保障。接下来,“烹饪工艺与营养团队”将启动为期3年的系统性建设工作,紧扣产教融合、科教融汇核心要求,聚焦教师教学创新能力提升,严格对标申报要求及相关文件标准,高质量完成各项建设任务,着力锻造一支“教学能手+非遗传承人+技术专家”三位一体的高水平教学创新团队,为学院职业教育高质量发展注入新动能。





学院微信公众号

重商小烹抖音号

Copyright@2005-2014 版权所有:重庆商务职业学院 渝ICP备11006315号 渝公安备案号:50010602500176