页面组件
 学校首页 | 部门首页 | 通知公告 | 党史学习 | 基层团建 | 缤纷社团 | 网上团校 | 规章制度 | 联系我们 
 
当前位置: 部门首页>>团学快讯>>正文
 
关于第十九届“挑战杯”全国大学生 课外学术科技作品竞赛校赛选拔的公示
2025-04-03 23:45  

各部门、二级学院:

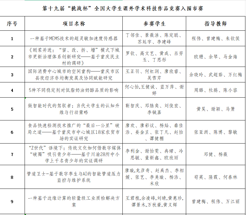
         2025 年2月至3月,学校积极组织开展第十九届“挑战杯”全国大学生课外学术科技作品竞赛校赛选拔。经专家评审、择优遴选,按照团市委作品数额分配,现对拟推荐参加市赛项目名单17项,拟候选作品2项予以公示。为便于工作开展,请各项目指定一名指导老师和一名学生负责本次市赛信息交流和材料报送等工作,并于2025年4月3日12:00之前加入QQ工作群:904026324。

135C6

32B2C


附件【关于第十九届“挑战杯”公示文件(4.3) (1).docx已下载
上一条:我校师生参加重庆市“志愿青春 法力飞扬”大学生普法志愿服务项目专题培训
下一条:我校开展了清明节主题社会实践活动
关闭窗口
 
· 重庆商务职业学院2022–2023...
· “学习党的二十大 争做新时...
· 江涛院长为我校第二十期青马...
· 2022年度新团员入团仪式圆满...
· 开展第十九期“青马工程”提...
· 缅怀革命英烈,传承优良品质 ...
· 青年马克思主义培养工程
· 党委书记谭勇为第十八期“青...
· 副院长舒鸿为第十八期“青马...
· 第十八期“青马工程”提高培...
· 关于转发《中国共产主义青年...
-更多-

版权所有:重庆商务职业学院  地址:重庆市沙坪坝区大学城中路81号
电话:023-61691054   邮箱:cqszytw@163.com  邮编:401331
渝ICP备11006315号     渝公安备案号:50010602500176